Hospital Database Management System

Course: Database Administration and Design (ISM 4212)

Timeline: August 2024 - December 2024

Project Type: Coursework

Technologies Used:
SQL Server SQL
Project Description

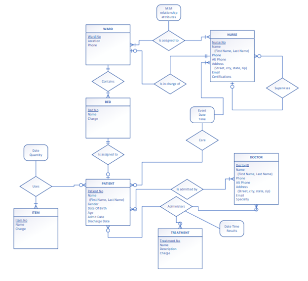
For this project, I designed a comprehensive database system for managing hospital operations. I created an entity-relationship diagram (ERD) to map out how patients, doctors, appointments, prescriptions, and departments all relate to each other. Then I built the actual database in SQL Server with proper normalization to avoid data redundancy. The system handles complex queries like tracking patient histories, managing appointment schedules, and monitoring prescription records. I included detailed documentation with a data dictionary explaining each table and relationship. This project really showcased my ability to think through complex data relationships and design efficient database structures that could work in a real healthcare setting. This was my first project in SQL.

Project Screenshots

Project Resources
Download Project Files

Includes documentation, ERDs, data dictionaries, and other project materials.

Course Information
Database Administration and Design

ISM 4212

Introduction to database design and administration covering data modeling, ERD/EERD creation, normalization, relational schema design, and SQL implementation. Focus on creating normalized database designs, implementing physical databases with proper constraints and referential integrity, and developing SQL queries and programmable objects for real-world applications.

View All Courses